和人们生病会发烧一样,“异常发热“也是设备内部故障的外在表征,如果能够利用温度变化,结合日常巡点检经验,就可以快速排查设备故障,事半功倍。
今天,就给各位读者带来根据温度进行排障的基本方法和处理措施,强烈建议收藏——
示例: 图1:电气柜接头过热 图2:接触器1相过载 示例: 图3:变压器冷却循环故障,散热不均 图4:变压器接头过热 示例: 图5:接线排B相过热 图6:熔断器异常 示例: 图7:压缩机异常发热 图8:热轧机轴承发热 示例: 图9:管道壁变薄 图10:地暖供热不均匀
400-6171-355
17331253826
作者:轮廓测量仪时间:2022-11-08 09:51:20466 次浏览
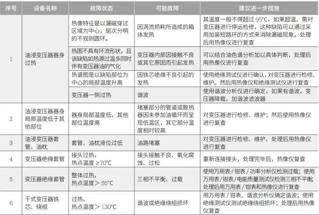
和人们生病会发烧一样,“异常发热“也是设备内部故障的外在表征,如果能够利用温度变化,结合日常巡点检经验,就可以快速排查设备故障,事半功倍。
今天,就给各位读者带来根据温度进行排障的基本方法和处理措施,强烈建议收藏——
示例: 图1:电气柜接头过热 图2:接触器1相过载 示例: 图3:变压器冷却循环故障,散热不均 图4:变压器接头过热 示例: 图5:接线排B相过热 图6:熔断器异常 示例: 图7:压缩机异常发热 图8:热轧机轴承发热 示例: 图9:管道壁变薄 图10:地暖供热不均匀